您当前位置:首页 > 公司新闻 > 技术资料 >
半挂车与全挂车区别和不同用途
发布时间:2018-10-18 10:14:33
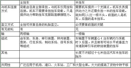
    半挂车:车轴置于车辆重心(当车辆均匀受载时)后面,并且装有可将水平或垂直力传递到牵引车的联结装置的挂车。 
    半挂车,指本身无动力,与主车共同承载依靠主车牵引行驶的车辆。半挂车长度不许超过十七米但运汽车半挂车的除外 。
    拖车有(可以转向)前轮的叫全挂拖车,没有前轮,拖板前部是搭在拖车头上的拖车叫做半挂车。
    全挂车的种类很多,其基本型的车架、车身、行走系统等与货车基本相同。栏板式车厢一般用薄钢板制成,车厢栏板上冲压出纵向的凹棱板,横向焊有凸筋,用以增加车厢的刚度,减少车厢的质量;车厢底板一般采用木板并覆盖以薄钢板,或采用铁木混合结构底板;车架通常采用16mn钢板,压制成型材焊接或柳接而成。车架的纵、横梁多采用槽型界面结构,两根纵梁前后等宽布置,使车架具有较好的抗弯性能。
    全挂车一般由车架、车身、牵引装置、转向装置、悬架、行走系统、制动系统、信号系统等组成。
    直梁式车架纵梁的上翼面都是平直的。其优点在于挂车货台底板平整,制造工艺简单,离地间隙一般较高,纵向通过性好。重型平板式全挂车为了满足其结构和使用要求。车架主要由主梁、横梁、支承梁和边梁组成。整车的载荷通过横梁间的支承梁、悬架、车轮轴和车轮传到地面。车架主梁、支承梁和边梁为箱形截面的焊接件,具有较大的抗扭刚度。连接主梁的横梁向两侧伸出,为变截面的工字形焊接结构,具有较高的横向抗弯强度。车架主梁的高度尺寸较大,且是向下延伸,使车架在不增加货台高度的情况下,提高了车架的纵向抗弯强度。各支承梁下面设有安装平衡悬架的转盘机构,以实现全轮转向。
    重型全挂车装运的货物质量大,外形尺寸也大,一般说来,应增加车架的强度,尽量降低车架的高度,以便货物的装卸与运输。全挂车车架按其纵梁的结构型式有直通式车架、阶梯式车架和凹梁式车架。
半挂车与全挂车的区别
    下面来接着看全挂车和半挂车的不同用途吧!
    全挂车,即指普通汽车后加挂一个全挂车厢,二者之间用挂钩连接。全挂车可以提高货车的装载量,降低油耗,从而减少运输成本。 
    罐式全挂车—载货部位为封闭罐体结构的全挂车。 
    平板全挂车—载货部位的地板为平板结构且无栏板的全挂车。 
    集装箱全挂车—载货部位为框架结构且无地板,专门运输集装厢的全挂车。 
    自卸全挂车—载货部位具有自动倾卸装置的全挂车。 
    半挂车,是由一辆牵引车后面连接一辆半挂车厢组成,它们之间通过半挂车的牵引座支承于牵引车上。 最常见的半挂车就是拖车、大型集装箱运输车。 
    罐式半挂车、平板半挂车、 集装箱半挂车、自卸半挂车,其载货部位同于全挂车。
相关资讯